Un percorso di Teatro Pubblico Pugliese - Regione Puglia

Le gerarchie dei problemi e degli obiettivi per la logica dei progetti.

Pubblicato il 14 Giugno 2023

I protagonisti dei progetti pilota costruiscono online l’Albero dei Problemi e lo convertono in Albero degli Obiettivi, secondo il metodo GOPP-PCM, per la logica progettuale a sostegno dei luoghi della memoria e degli archivi del 900. A partire da questa impostazione, il Teatro Pubblico Pugliese identifica alcuni testimoni esperti di valutazione dei processi culturali. 

Il meccanismo del laboratorio

Si utilizza la raccolta di problemi realizzata durante i lavori del 31 maggio 2023, in modo da costruire un comune Albero dei Problemi, ramificato e fondato su chiare relazioni causali. Al vertice dell’albero sono localizzati i problemi dominanti: derivano dalle famiglie di obiettivi identificate con l‘analisi di avvio delle proposte progettuali.

In sottogruppi

Si opera una prima identificazione delle cause più rilevanti dei problemi posti al vertice dell’Albero, utilizzando il comune bacino di raccolta.

In plenaria

Si riflette insieme sui fattori identificati, giungendo a delineare una gerarchia coerente di problemi correlati da relazioni ascendenti: dalle cause, agli effetti dominanti.

Dall’Albero dei Problemi, all’Albero degli Obiettivi

Una volta cristallizzato, l’Albero dei problemi viene convertito in Albero degli Obiettivi, con una trasposizione al positivo di tutti i fattori, a sostegno della scrittura del Piano biennale di attività previsto dall’articolo 5 della Legge Regionale n.10/2020.

La logica ascendente cause-effetti diventa nell’Albero degli obiettivi ad 11 rami la catena mezzi-fini. I problemi del vertice, rovesciati, assumono la forma di 12 Obiettivi Generali.

Al raggiungimento degli obiettivi generali concorrono i sottostanti 15 Obiettivi Specifici, scopi dei progetti futuri. Tali obiettivi saranno raggiungibili attraverso l’effettiva realizzazione di un sistema coordinato di 45 famiglie di Risultati, da intendersi come benefici o servizi che le persone riceveranno dall’attuazione dei progetti. Alla base dei benefici, potranno trovare collocazione le attività.

L’Albero degli Obiettivi configura un sistema corale di senso, con cui delineare la logica dei progetti.

La definizione di ogni Quadro Logico comporterà l’identificazione di un opportuno sistema di indicatori, dotati di fonti di verifica, con la focalizzazione di precondizioni ed ipotesi, utili a rafforzare e controllare la risalita, dalle azioni agli obiettivi.

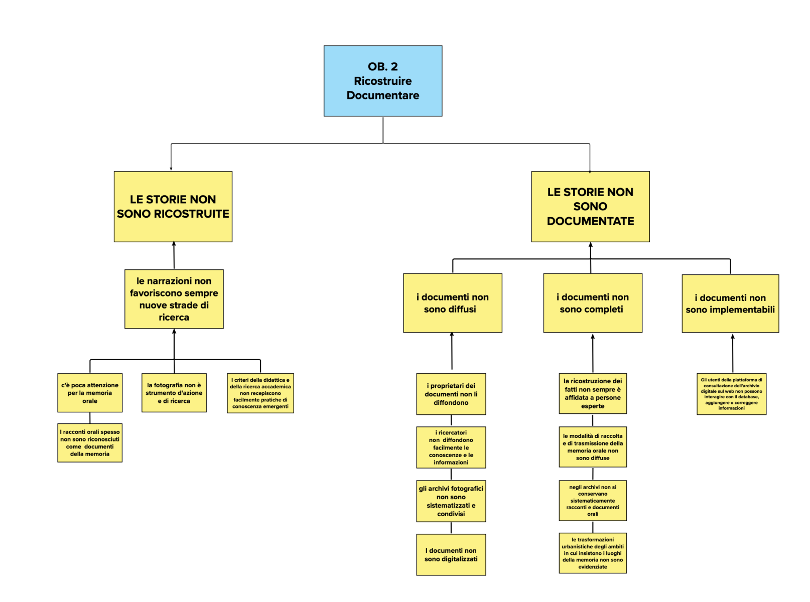
Secondo ramo dell'Albero dei Problemi

Immagine 3 di 13

Scarica l’Albero dei Problemi e l’Albero degli Obiettivi dei Luoghi della Memoria